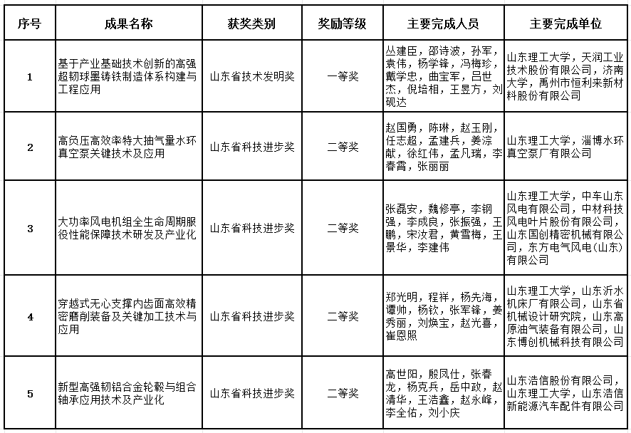
6月27日下午,全省科技大会在济南召开。会上,宣读了《中共山东省委山东省人民政府关于2024年度山东省科学技术奖励的决定》,对优秀科研成果及承担单位、项目进行表彰。公司共斩获5项山东省科学技术奖,获奖数量创历史新高。

公司丛建臣教授主持完成的科研成果《基于产业基础技术创新的高强超韧球墨铸铁制造体系构建与工程应用》,以第一完成单位荣获山东省技术发明奖一等奖。

公司赵国勇教授主持完成的科研成果《高负压高效率特大抽气量水环真空泵关键技术及应用》、张磊安教授主持完成的科研成果《大功率风电机组全生命周期服役性能保障技术研发及产业化》、郑光明副教授主持完成的科研成果《穿越式无心支撑内齿面高效精密磨削装备及关键加工技术与应用》以第一完成单位获得山东省科学技术进步奖二等奖。殷凤仕教授参与完成的科研成果《新型高强韧铝合金轮毂与组合轴承应用技术及产业化》,以第二完成单位获得山东省科学技术进步奖二等奖。

近年来,公司紧密围绕国家战略和地方经济社会发展需求,积极推动有组织科研,充分发挥科技创新在经济社会发展中的关键作用,实现科技成果与企业需求精准对接,产出系列重大原创突破。此次获奖是对公司科技创新能力的充分肯定。下一步,公司将以此次获奖为契机,进一步锚定前沿科学,全力突破关键核心技术瓶颈,促进科研成果转化,以更高站位、更实举措、更新成绩,全面助力实现公司高水平大学建设和区域经济高质量发展。